斗地主游戏-单机斗地主下载
斗地主游戏-单机斗地主下载
|
建院官微
|
建院学术
|
建院团学
王崇臣
首 页
|
斗地主游戏介绍
|
斗地主游戏概况
学院领导
教师信息
斗地主游戏-单机斗地主下载
|
新闻信息
学院通知
学术信息
机构设置
|
本科生教育
|
建筑学
城乡规划
风景园林
历史建筑保护工程
环境设计
研究生教育
|
导师简介
学生培养
学位授予
招生工作
学术科研
|
学科建设
科研信息
纵向科研
横向科研
科研成果
研究平台
国际合作
|
通知公告
项目介绍
交流展示
学生工作
|
团学组织
学生活动
奖学金
学生就业
下载中心
|
学生各类申请表下载
科研管理文件
教学管理文件
其他文件
斗地主游戏-单机斗地主下载
新闻信息
学院通知
学术信息
您目前的位置:
斗地主游戏-单机斗地主下载
»
斗地主游戏-单机斗地主下载
»
学术信息
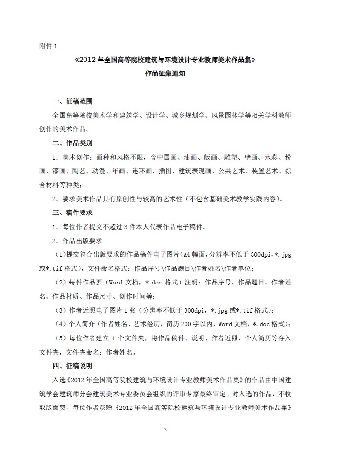
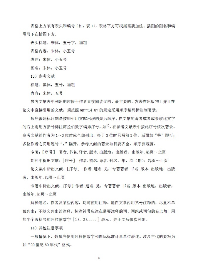
» 【征集通知】《2012年全国建筑美术作品集》作品和《2012年全国建筑美术研究论文集》论文征集通知
【征集通知】《2012年全国建筑美术作品集》作品和《2012年全国建筑美术研究论文集》论文征集通知
来源: 建筑学院 时间:2012-02-24